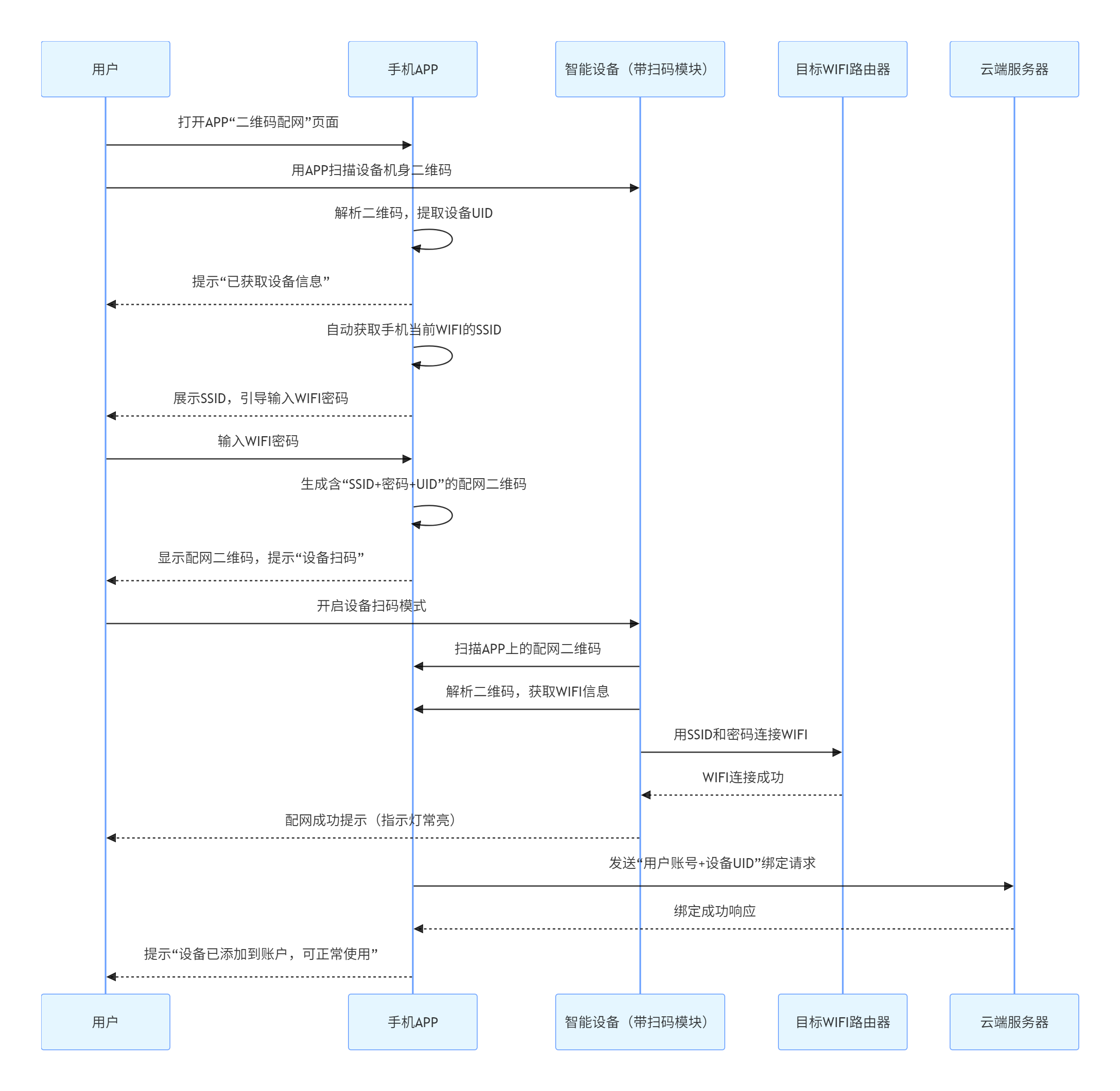
一、配网流程图

图 1:设备配网绑定(二维码方式)整体流程示意图
二、功能概述
流程通过「二维码双向交互」实现设备快速配网与APP绑定,无需手动输入设备信息或WiFi密码,简化用户操作。核心逻辑:APP扫设备码获取设备信息 → APP生成WiFi配置码 → 设备扫配置码完成配网 → APP绑定设备,全程无复杂操作,适配摄像头、传感器等各类智能硬件。
三、详细流程步骤
3.1 APP扫描设备二维码,获取设备基础信息
设备出厂时预烧录含唯一标识的二维码(印刷于机身或说明书),APP通过摄像头扫描后,解析得到设备核心识别信息。
二维码解析后的数据格式
{
"uid": "00000000000000000000", // 设备唯一标识(必填,SDK识别设备核心参数)
"model": "XXX-IPC-01" // 设备型号(可选,用于APP区分设备类型)
}
3.2 APP生成WiFi配置二维码,提供给设备扫描
用户在APP中选择当前连接WiFi(或手动输入目标WiFi信息),APP将WiFi的SSID、密码、加密模式等参数封装为JSON格式,生成配置二维码供设备扫描。
WiFi配置二维码核心数据格式
{
"ssid": "String", // WiFi名称(必填,目标网络SSID)
"passwd": "String", // WiFi密码(可选,开放网络可留空)
"mode": int // WiFi加密模式(必填,参考Mode枚举定义)
}
加密模式(Mode)枚举定义
Enum Mode {
AVIOTC_WIFIAPENC_NONE = 1, // 无加密(开放网络,passwd可留空)
AVIOTC_WIFIAPENC_WEP = 2, // WEP加密(兼容旧设备,不推荐)
AVIOTC_WIFIAPENC_WPA_TKIP = 3, // WPA-TKIP加密
AVIOTC_WIFIAPENC_WPA_AES = 4, // WPA-AES加密
AVIOTC_WIFIAPENC_WPA2_TKIP = 5, // WPA2-TKIP加密
AVIOTC_WIFIAPENC_WPA2_AES = 6, // WPA2-AES加密(推荐,安全性高)
AVIOTC_WIFIAPENC_WPA_PSK_TKIP = 7, // WPA-PSK-TKIP加密
AVIOTC_WIFIAPENC_WPA_PSK_AES = 8, // WPA-PSK-AES加密
AVIOTC_WIFIAPENC_WPA2_PSK_TKIP = 9, // WPA2-PSK-TKIP加密
AVIOTC_WIFIAPENC_WPA2_PSK_AES = 10 // WPA2-PSK-AES加密(主流家用WiFi模式)
}
配置示例(WPA-PSK-AES加密,密码12345678)
{
"ssid": "TUTK_WIFI_1",
"passwd": "12345678",
"mode": 7 // 对应 AVIOTC_WIFIAPENC_WPA_PSK_AES
}
3.3 设备扫描配置二维码,解析WiFi信息并完成配网
设备进入「配网模式」(通常长按设备按键触发),启动摄像头扫描APP生成的WiFi配置二维码,解析得到SSID、passwd、mode等参数后,执行以下操作:
- 设备关闭自身AP热点(若已开启),尝试连接目标WiFi网络;
- WiFi连接成功后,自动启动P2P模块,向TUTK服务器注册设备信息(uid、IP等);
- 设备注册成功后,进入「待绑定」状态,等待APP发起绑定请求。
3.4 APP连接设备,完成绑定
设备P2P注册成功后,APP通过步骤1获取的设备uid,发起绑定请求:
- APP调用SDK接口发起P2P连线;
- 连线成功,将设备信息写入云端数据库,或者本地数据库保存;
- 绑定成功后,APP可通过P2P链路与设备建立连接,实现直播、控制、对讲等功能。
