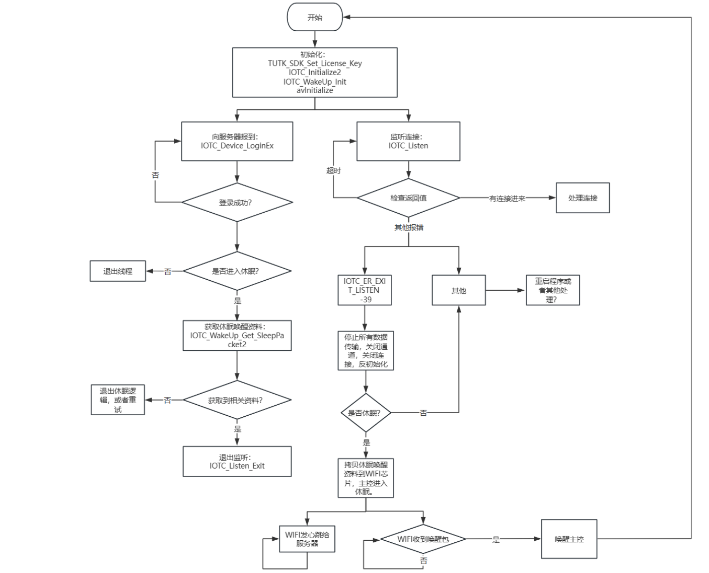
一、功能流程图

图 1:设备唤醒功能整体流程示意图
二、版本要求
为确保唤醒功能稳定性和完整性,需满足以下版本要求:
- 服务器版本:建议升级到
3.4.12.0及以上; - P2P SDK版本:建议升级到
3.4.0及以上。
三、Demo参考
SDK 提供完整的唤醒功能示例代码,可直接参考集成,Demo路径如下:
SDK/Sample/Linux/Sample_IOTCAPIs/IOTCAPIs_WakeUp
说明:Demo 包含保活配置、唤醒包处理、链路检测等核心逻辑,可基于该示例快速适配产品。
四、保活方式
设备需通过与服务器建立保活链路,确保服务器能正常下发唤醒指令。支持 TCP 和 UDP 两种方式,推荐双链路混合策略。
(一)各保活方式特性对比
不同保活方式的优缺点及适用场景如下:
- UDP 保活
- 优势:轻量化、功耗低、传输效率高;
- 劣势:无连接特性,无法直接感知设备掉线(服务器后续将新增回应开关);
- 端口获取:通过 SDK 提供的 API 动态获取。
- TCP 保活
- 优势:面向连接,支持 TCP Keep-Alive 机制,可通过 Socket 状态直接判断设备是否掉线;
- 劣势:相对 UDP 功耗略高、连接建立成本稍大;
- 端口选择:支持
80、443、8000、8080、21047中的任意一个(建议优先选择 80/443,兼容性更强)。
- TCP+UDP 双链路混合(推荐)
- 优势:结合 TCP 掉线检测能力和 UDP 低功耗特性,可靠性最高;
- 适用场景:主流低功耗设备(如摄像头、传感器等),需兼顾唤醒成功率和功耗控制。
(二)保活关键配置
保活参数配置直接影响功耗和唤醒可靠性,建议按以下标准设置:
- 心跳包间隔40-60 秒
- 说明:间隔越短,设备在线状态更新越及时,唤醒响应越快,但功耗越高;需根据产品功耗预算平衡调整。
- TCP Keep-Alive 配置
- 需开启系统层 TCP Keep-Alive,建议配置:探测间隔 30s,探测次数 3 次(具体配置参考操作系统文档);
- 作用:确保 TCP 链路长期有效,避免被路由器/防火墙断开连接。
五、保活建议
为提升唤醒成功率,需合理规划保活服务器数量,平衡可靠性与功耗:
- 建议最少向 2 台服务器 保活(从获取到的服务器列表中随机选取),支持以下组合:
- 组合1:2台 TCP 服务器;
- 组合2:2台 UDP 服务器;
- 组合3:1台 TCP + 1台 UDP 服务器(推荐,兼顾可靠性和功耗)。
- 保活服务器数量与唤醒成功率、功耗的关系:
- 服务器越多:唤醒成功率越高(避免单服务器故障导致唤醒失败),但设备功耗越高;
- 产品设计需权衡:低功耗场景(如电池供电设备)可选择 2 台服务器;高可靠性场景(如工业设备)可增加至 3-4 台。
六、低功耗设备对接建议
- 链路故障处理:某链路连续3次断开或者心跳无响应,立即切换备用服务器,保障唤醒通道;
- 功耗测试:部署前测试不同心跳间隔功耗,选择产品最优值;
- 兼容性测试:在家庭WiFi、4G/5G、企业内网等环境中验证保活稳定性和唤醒成功率。
七、注意事项
1. 唤醒包粘包处理:服务器下发的唤醒包可能存在多个包粘包的情况,设备端需按以下规则处理:
- 设备本地需保存唤醒包的标准长度(如 32 字节);
- 收到数据后,仅取前 N 字节(N=本地保存的唤醒包长度)进行比对,忽略后续粘包数据;
- 示例:本地唤醒包长度为 32 字节,收到 64 字节数据时,仅比对前 32 字节是否匹配唤醒包格式。
2. 端口兼容性:TCP 保活端口需避开设备已占用的端口,建议在初始化时检测端口可用性,优先选择 80/443(大部分网络环境不会封禁)。
3. 链路恢复:若检测到某条保活链路断开(如 TCP Socket 报错、UDP 多次无响应),需在 30 秒内重新建立连接,避免影响唤醒可用性。
